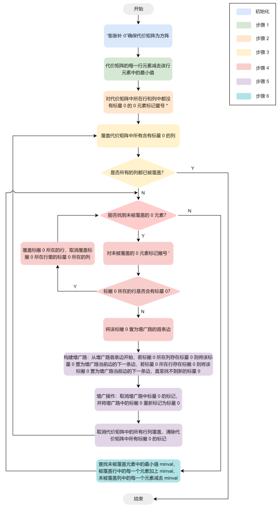
2024年1月3日 2024年1月3日 匈牙利匹配与KM匹配算法 匈牙利匹配 KM算法 算法流程 注:最重要的内容在step5,实际仍然是对增广路Augmenting Path的匹配未匹配边的反转。 实操流程 代码 https://github.com/mcximing/hungarian-algorithm-cpp 图片来源于:https://blog.shipengx.com/